新闻资讯
隔音房的运行理念主要是什么样的?
时间:2026-01-12点击:214
隔音房(静音房)的运行理念,本质上可以概括为:在动态的生产环境中,维持一个稳定、可靠且高效的受控声学空间。它不是“建好即忘”的静态设施,而是一个需要主动管理、协调与优化的动态系统。其核心理念体现在以下五个维度,构成了一个完整的运行闭环:
隔音房运行理念体系
运行维度 | 核心理念 | 具体内涵与实践要点 |
1. 目标导向 | 持续达标,效果为先 | 运行核心是确保隔音房的实际降噪效果持续满足设计目标(如内部噪声≤65dB),并符合法规要求。 |
2. 动态适应 | 系统联动,智能调控 | 隔音房运行需与内部设备、生产工艺联动,通过传感器与控制系统(如根据温度自动调节通风量)实现动态平衡。 |
3. 安全保障 | 通风散热,防火应急 | 优先保障设备散热与人员安全。通风消声系统、温感/烟感报警及消防设施必须可靠运行,防止密闭空间风险。 |
4. 生产融合 | 最小干预,最大便利 | 运行管理应最小化对生产流程的干扰。例如,通过合理的物流开口(带声学密封)、观察窗和快速检修门设计,平衡隔音与操作需求。 |
5. 预防维护 | 数据驱动,预防为主 | 建立基于数据的预防性维护机制(如定期检测密封性、监测背景噪声),而非故障后补救,以确保持久性能。 |
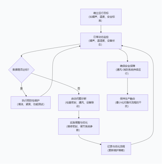
核心理念的执行流程
为了更直观地展示这些理念如何在实际中循环运作,形成闭环管理,可以参考以下流程:

总结:从静态设施到动态资产
总而言之,隔音房的运行理念是将其从一个静态的“隔音壳体”,转变为一个动态的“生产支持与声学管理资产”。
其最高目标是在满足安全、高效、合规的前提下,让优秀的声学设计在长达数年的运行周期中持续、稳定地发挥价值。这要求管理者具备系统思维,像维护核心生产设备一样来维护隔音房。
